“The wrong battery doesn’t just power down your scanner; it can power down your entire clinic’s workflow for the day.” — This sentiment, echoed by a biomedical technician at a mid-sized urology practice, highlights a critical but often overlooked detail in medical device maintenance.
Imagine this: a busy urology clinic, a full schedule of post-operative patients needing bladder volume checks, and the pivotal Verathon BladderScan BVI 9400 sits silent on its cart. The dreaded “low battery” icon glows, not because the device failed, but because the hastily purchased replacement battery couldn’t hold a charge. This scanner, essential for non-invasively assessing bladder volume and preventing catheter-associated complications, is rendered useless by a component that costs a fraction of the device itself.
This blog post cuts straight to the core of a universal purchasing trap: the confusing, often risky world of replacement batteries for critical medical equipment. By the end of this guide, you will move from uncertainty to confidence. You’ll gain a clear framework to distinguish high-performance, safe batteries from costly imitations, understand the real specs that matter for your BladderScan, and get a definitive, actionable checklist for your next purchase decision.

Part 1: Foundation Knowledge — What Are You Really Buying?
Purchasing a battery for a Verathon BladderScan BVI 9400 isn’t like buying AA cells for a remote. You’re investing in a component that ensures patient safety, clinical efficiency, and the longevity of a significant capital asset. A medical-grade battery is engineered for reliability, consistent power delivery, and safety under frequent charge cycles.
At its heart, the BVI 9400 is a portable ultrasound device. Its BladderScan functionality provides a quick, accurate, and non-invasive way to determine bladder volume, crucial for post-operative care, urological assessments, and incontinence management. Its value lies in preventing unnecessary catheterizations, reducing infection risks, and improving patient comfort. A weak or unstable battery can lead to incomplete scans, device shutdowns during procedures, or inaccurate readings—risks no clinic can afford.
Let’s demystify the key parameters. Think of these not as jargon, but as the “vital signs” for your battery’s health:
- Voltage (V): This is the battery’s “blood pressure.” It must match the scanner’s requirement perfectly. Too low, and the device won’t operate correctly; too high, and you risk damaging the internal electronics.
- Capacity (mAh): This is the battery’s “stamina.” A higher mAh rating means longer operating time between charges. For a device used throughout a nursing shift, maximizing capacity minimizes disruptive downtime.
- Chemistry (Li-ion): Most modern scanner batteries use Lithium-ion. It’s the preferred choice for its good energy density and relatively low self-discharge. However, not all Li-ion cells are created equal. High-quality cells from reputable manufacturers ensure stability and cycle life.
- Safety Certifications (CE, RoHS): These are the non-negotiable “immune system.” A CE mark indicates conformity with European health, safety, and environmental standards. RoHS compliance means the battery is free from specific hazardous substances like lead or mercury. For a device used in healthcare, these are fundamental safety assurances.
The table below contrasts the typical profile of a genuine or high-quality replacement battery against a generic, uncertified alternative.
| Feature/Specification | Genuine/High-Quality Medical Replacement Battery | Generic, Uncertified Battery |
|---|---|---|
| Core Specifications | Precise voltage match, high-capacity cells from tier-1 manufacturers (e.g., Panasonic, Samsung). | May advertise correct voltage; capacity is often overstated and uses lower-grade cells. |
| Safety & Certification | CE, RoHS certified. May include additional medical device or transportation (UN38.3) certifications. | Lacks meaningful certifications. May display fake marks. |
| Build Quality & Protection | Robust casing, integrated circuit (PCB) for overcharge, short-circuit, and thermal protection. | Basic construction, minimal or no internal protection circuitry. |
| Performance & Longevity | Provides stable voltage throughout discharge cycle. Designed for 500+ charge cycles with minimal capacity loss. | Voltage can sag under load, causing early low-power warnings. Rapid capacity degradation after 50-100 cycles. |
| Reliability & Risk | High reliability. Minimizes risk of device malfunction, data loss, or workflow interruption. | High risk. Potential for premature failure, swelling, leakage, or, in extreme cases, thermal runaway. |
| Total Cost of Ownership | Higher initial price, but lower long-term cost due to extended lifespan and reliability. | Temptingly low initial price, but high long-term cost from frequent replacements and clinical downtime. |
Part 2: Practical Pitfall Avoidance — The Traps I’ve Seen (So You Don’t Fall In)
The allure of a cheap battery is strong, but the hidden costs are severe. The greatest risks come from no-name brands that lack any credible safety certification.
A battery is a contained chemical reaction. Low-quality cells with impure materials or poorly engineered protection circuits can fail dangerously. While rare, incidents can include:
- Swelling and Leakage: The battery casing deforms, potentially jamming in the device. Electrolyte leakage can corrode and permanently damage the scanner’s internal contacts and battery compartment.
- Thermal Runaway: A catastrophic failure where the battery overheats, potentially leading to smoke or fire. In a clinical setting, this isn’t just a device loss—it’s an evacuation and patient safety event.
Beyond safety, performance pitfalls are guaranteed. Clinics report issues like:
- The “Phantom Drain”: The battery shows full charge when installed but plummets to 20% after one or two scans, constantly needing recharge.
- The “Mid-Scan Shutdown”: The device powers off during a measurement, forcing a restart and a frustrated reattempt with the patient.
- The “Slow Death”: The battery holds less capacity each month, requiring more frequent charges until it becomes useless well before its time.
Always verify certifications. A missing or dubious CE mark is a major red flag. Look for the certification number, which can often be traced back to a notified body. RoHS compliance is equally critical for environmental and patient safety. Purchasing uncertified batteries may also violate your clinic’s procurement policies or equipment maintenance agreements.
Part 3: Brand Analysis & Recommendations — Who Are the Real “Heavyweights”?
Navigating the battery market for your BladderScan BVI 9400 means understanding that not all replacements are equal. Here’s a breakdown of the main options, tailored to different clinical priorities.
| Your Primary Need | Top Recommendation | Rationale & Key Considerations |
|---|---|---|
| Priority #1: Guaranteed Compatibility & Maximum Uptime | Verathon Genuine/OEM Battery | This is the benchmark. It guarantees perfect fit, full performance, and preserves your device warranty. It’s engineered and tested specifically for the BVI 9400’s power profile. The price is higher, but it eliminates all guesswork and risk. |
| Priority #2: High Reliability on a Sensible Budget | Reputable Third-Party Medical Battery Brands (e.g., from established medical battery specialists) | These brands build their reputation on reliability. They use high-quality cells, include full protection circuits, and obtain legitimate CE and RoHS certifications. They offer near-OEM performance at a lower cost and are a smart choice for cost-conscious clinics that won’t compromise on safety. |
| Priority #3: Lowest Immediate Cost (High Risk) | Generic, Unbranded “Compatible” Batteries | These are a gamble. Specifications are unreliable, certifications are often fake or absent, and longevity is poor. They frequently lead to higher long-term costs through replacements and downtime. Only consider if the device is non-critical and budget is the absolute, singular constraint. |
Your Actionable Advice:
- For New or Under-Warranty Scanners: Always choose the Verathon OEM battery. It’s the only way to ensure full warranty coverage.
- For Out-of-Warranty Scanners in Daily Clinical Use: A high-quality third-party medical battery is the best value-for-money proposition. Research the brand, read professional reviews, and verify certifications.
- If Your Device is a Backup or Used Infrequently: Even here, avoid the absolute cheapest options. Invest in a certified third-party battery to ensure it works when needed.
Part 4: The Final Checklist & Action Guide — Follow This, You Can’t Go Wrong
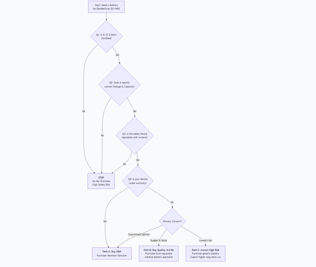
Before you click “buy,” use this decision filter. Answering “No” to any of the first three questions is a clear stop signal.
“The wrong battery doesn’t just power down your scanner; it can power down your entire clinic’s workflow for the day.” — This sentiment, echoed by a biomedical technician at a mid-sized urology practice, highlights a critical but often overlooked detail in medical device maintenance.
Imagine this: a busy urology clinic, a full schedule of post-operative patients needing bladder volume checks, and the pivotal Verathon BladderScan BVI 9400 sits silent on its cart. The dreaded “low battery” icon glows, not because the device failed, but because the hastily purchased replacement battery couldn’t hold a charge. This scanner, essential for non-invasively assessing bladder volume and preventing catheter-associated complications, is rendered useless by a component that costs a fraction of the device itself.
This blog post cuts straight to the core of a universal purchasing trap: the confusing, often risky world of replacement batteries for critical medical equipment. By the end of this guide, you will move from uncertainty to confidence. You’ll gain a clear framework to distinguish high-performance, safe batteries from costly imitations, understand the real specs that matter for your BladderScan, and get a definitive, actionable checklist for your next purchase decision.
Part 1: Foundation Knowledge — What Are You Really Buying?
Purchasing a battery for a Verathon BladderScan BVI 9400 isn’t like buying AA cells for a remote. You’re investing in a component that ensures patient safety, clinical efficiency, and the longevity of a significant capital asset. A medical-grade battery is engineered for reliability, consistent power delivery, and safety under frequent charge cycles.
At its heart, the BVI 9400 is a portable ultrasound device. Its BladderScan functionality provides a quick, accurate, and non-invasive way to determine bladder volume, crucial for post-operative care, urological assessments, and incontinence management. Its value lies in preventing unnecessary catheterizations, reducing infection risks, and improving patient comfort. A weak or unstable battery can lead to incomplete scans, device shutdowns during procedures, or inaccurate readings—risks no clinic can afford.
Let’s demystify the key parameters. Think of these not as jargon, but as the “vital signs” for your battery’s health:
- Voltage (V): This is the battery’s “blood pressure.” It must match the scanner’s requirement perfectly. Too low, and the device won’t operate correctly; too high, and you risk damaging the internal electronics.
- Capacity (mAh): This is the battery’s “stamina.” A higher mAh rating means longer operating time between charges. For a device used throughout a nursing shift, maximizing capacity minimizes disruptive downtime.
- Chemistry (Li-ion): Most modern scanner batteries use Lithium-ion. It’s the preferred choice for its good energy density and relatively low self-discharge. However, not all Li-ion cells are created equal. High-quality cells from reputable manufacturers ensure stability and cycle life.
- Safety Certifications (CE, RoHS): These are the non-negotiable “immune system.” A CE mark indicates conformity with European health, safety, and environmental standards. RoHS compliance means the battery is free from specific hazardous substances like lead or mercury. For a device used in healthcare, these are fundamental safety assurances.
The table below contrasts the typical profile of a genuine or high-quality replacement battery against a generic, uncertified alternative.
| Feature/Specification | Genuine/High-Quality Medical Replacement Battery | Generic, Uncertified Battery |
|---|---|---|
| Core Specifications | Precise voltage match, high-capacity cells from tier-1 manufacturers (e.g., Panasonic, Samsung). | May advertise correct voltage; capacity is often overstated and uses lower-grade cells. |
| Safety & Certification | CE, RoHS certified. May include additional medical device or transportation (UN38.3) certifications. | Lacks meaningful certifications. May display fake marks. |
| Build Quality & Protection | Robust casing, integrated circuit (PCB) for overcharge, short-circuit, and thermal protection. | Basic construction, minimal or no internal protection circuitry. |
| Performance & Longevity | Provides stable voltage throughout discharge cycle. Designed for 500+ charge cycles with minimal capacity loss. | Voltage can sag under load, causing early low-power warnings. Rapid capacity degradation after 50-100 cycles. |
| Reliability & Risk | High reliability. Minimizes risk of device malfunction, data loss, or workflow interruption. | High risk. Potential for premature failure, swelling, leakage, or, in extreme cases, thermal runaway. |
| Total Cost of Ownership | Higher initial price, but lower long-term cost due to extended lifespan and reliability. | Temptingly low initial price, but high long-term cost from frequent replacements and clinical downtime. |
Part 2: Practical Pitfall Avoidance — The Traps I’ve Seen (So You Don’t Fall In)
The allure of a cheap battery is strong, but the hidden costs are severe. The greatest risks come from no-name brands that lack any credible safety certification.
A battery is a contained chemical reaction. Low-quality cells with impure materials or poorly engineered protection circuits can fail dangerously. While rare, incidents can include:
- Swelling and Leakage: The battery casing deforms, potentially jamming in the device. Electrolyte leakage can corrode and permanently damage the scanner’s internal contacts and battery compartment.
- Thermal Runaway: A catastrophic failure where the battery overheats, potentially leading to smoke or fire. In a clinical setting, this isn’t just a device loss—it’s an evacuation and patient safety event.
Beyond safety, performance pitfalls are guaranteed. Clinics report issues like:
- The “Phantom Drain”: The battery shows full charge when installed but plummets to 20% after one or two scans, constantly needing recharge.
- The “Mid-Scan Shutdown”: The device powers off during a measurement, forcing a restart and a frustrated reattempt with the patient.
- The “Slow Death”: The battery holds less capacity each month, requiring more frequent charges until it becomes useless well before its time.
Always verify certifications. A missing or dubious CE mark is a major red flag. Look for the certification number, which can often be traced back to a notified body. RoHS compliance is equally critical for environmental and patient safety. Purchasing uncertified batteries may also violate your clinic’s procurement policies or equipment maintenance agreements.
Part 3: Brand Analysis & Recommendations — Who Are the Real “Heavyweights”?
Navigating the battery market for your BladderScan BVI 9400 means understanding that not all replacements are equal. Here’s a breakdown of the main options, tailored to different clinical priorities.
| Your Primary Need | Top Recommendation | Rationale & Key Considerations |
|---|---|---|
| Priority #1: Guaranteed Compatibility & Maximum Uptime | Verathon Genuine/OEM Battery | This is the benchmark. It guarantees perfect fit, full performance, and preserves your device warranty. It’s engineered and tested specifically for the BVI 9400’s power profile. The price is higher, but it eliminates all guesswork and risk. |
| Priority #2: High Reliability on a Sensible Budget | Reputable Third-Party Medical Battery Brands (e.g., from established medical battery specialists) | These brands build their reputation on reliability. They use high-quality cells, include full protection circuits, and obtain legitimate CE and RoHS certifications. They offer near-OEM performance at a lower cost and are a smart choice for cost-conscious clinics that won’t compromise on safety. |
| Priority #3: Lowest Immediate Cost (High Risk) | Generic, Unbranded “Compatible” Batteries | These are a gamble. Specifications are unreliable, certifications are often fake or absent, and longevity is poor. They frequently lead to higher long-term costs through replacements and downtime. Only consider if the device is non-critical and budget is the absolute, singular constraint. |
Your Actionable Advice:
- For New or Under-Warranty Scanners: Always choose the Verathon OEM battery. It’s the only way to ensure full warranty coverage.
- For Out-of-Warranty Scanners in Daily Clinical Use: A high-quality third-party medical battery is the best value-for-money proposition. Research the brand, read professional reviews, and verify certifications.
- If Your Device is a Backup or Used Infrequently: Even here, avoid the absolute cheapest options. Invest in a certified third-party battery to ensure it works when needed.
Part 4: The Final Checklist & Action Guide — Follow This, You Can’t Go Wrong
Before you click “buy,” use this decision filter. Answering “No” to any of the first three questions is a clear stop signal.

Your Immediate Next Steps:
- Locate Your Current Battery: Power down your BladderScan BVI 9400, remove the old battery, and note all printed specifications (Voltage, Capacity, Model Number).
- Apply the Filter: Use the flowchart above with your device’s status and clinic priorities in mind.
- Purchase from a Specialized Source: Whether for OEM or quality third-party, buy from authorized medical device suppliers or specialized professional battery retailers. Avoid general consumer marketplaces where counterfeit risk is highest.
- Dispose of the Old Battery Responsibly: Do not throw lithium-ion batteries in clinical or regular trash. Follow your facility’s electronic waste protocol or take them to a designated battery recycling center.
Choosing the right battery for your Verathon BladderScan BVI 9400 is a direct investment in clinical efficiency and patient care. By understanding the critical specifications, insisting on legitimate safety certifications, and selecting the right tier of battery for your needs, you transform a routine purchase into a strategic decision that supports your clinic’s smooth operation. Don’t let the smallest component cause the biggest disruption.