One dead battery can turn a professional shoot into an amateur disaster.
Choosing a battery for your JVC GR-AX10, AX10U, or AX5 isn’t about finding a spare part—it’s about safeguarding your investment in professional-grade filmmaking. This guide cuts through the confusion, helping you avoid common pitfalls and select a power source that matches the ambition of your camera.
Prologue: Your Camera Deserves a Trusted Partner
Imagine this: you’re filming a once-in-a-lifetime event—a wedding ceremony, a crucial documentary interview, or a golden-hour landscape. Your JVC GR-AX10 is a powerhouse, capable of capturing stunning detail with its 18.91-megapixel back-illuminated CMOS sensor and crisp video even in low light, thanks to its bright F1.2 lens. Its professional features, from the dual SD card slots for uninterrupted recording to the high-quality XLR audio inputs, are why you chose it.
But then, a warning flashes. Your battery is dying. You scramble for a spare, only to find it’s also nearly depleted or, worse, doesn’t fit or work reliably. The moment is lost.
This blog post is for every JVC GR-AX10/AX10U/AX5 owner who refuses to let a power failure compromise their work. We will demystify battery specifications, expose the real risks of counterfeit products, and provide clear, actionable buying advice. By the end, you’ll know exactly how to choose a battery that delivers the performance, safety, and longevity your professional camera demands.

Part 1: Foundation – What Are You Really Buying?
A battery is more than just a block that stores electricity; it’s the literal lifeblood of your camera. For a workhorse like the JVC GR-AX10, which may be used for everything from electronic news gathering (ENG) to event filming, a weak power source can bottleneck its entire performance.
Think of it this way: the camera’s advanced FALCONBRID image processing engine needs stable, clean power to process high-resolution video without artifacts. A subpar battery is like putting low-grade fuel in a race car—it might run, but not optimally, and it could cause long-term issues.
Key Battery Specifications Decoded
To make an informed choice, you need to understand three core parameters, often found on the battery label:
- Voltage (V): This must exactly match your camera’s requirement (e.g., 7.2V, 8.4V). Incorrect voltage can severely damage your camera’s internal circuitry.
- Capacity (mAh or Wh): This is the fuel tank size. A higher capacity (e.g., 6500mAh vs. 3300mAh) means longer runtimes but usually results in a larger, heavier battery.
- Chemistry (Li-ion): Lithium-ion is the standard for its good energy density and lack of “memory effect.” Quality and internal protection circuits vary greatly between manufacturers.
The following table compares the typical profile of a genuine JVC battery with common third-party options.
| Feature | Genuine JVC Battery (Ideal Profile) | Generic/No-Name Battery (Common Risks) |
|---|---|---|
| Voltage & Compatibility | Precisely engineered for the JVC GR-AX10/AX5 series. Ensures safe communication with camera. | May claim compatibility; voltage can be unstable, risking camera damage or error messages. |
| Capacity Accuracy | Labeled capacity (e.g., 5900mAh) is typically accurate and reliable. | Often overstates capacity (e.g., labeled 8000mAh, performs like 4000mAh). Runtime is unpredictable. |
| Build Quality & Safety | Contains high-grade cells and robust protection circuits against overcharge, short-circuit, and overheating. | Uses lower-grade cells. May lack essential safety circuits, posing a fire or swelling risk. |
| Long-Term Reliability | Maintains charge capacity over hundreds of cycles. Performance degrades predictably. | Capacity can drop dramatically within a few dozen charge cycles. Prone to sudden failure. |
| Warranty & Support | Backed by manufacturer warranty and customer support. | Little to no warranty. Support is virtually non-existent. |
Part 2: Practical Pitfalls – Mistakes I’ve Made So You Don’t Have To
The biggest mistake is viewing batteries as a commodity where only price matters. The hidden costs of a bad battery far outweigh any initial savings.
The #1 Rule: Never buy unbranded batteries lacking essential safety certifications. Look for marks like CE (European Conformity) and RoHS (Restriction of Hazardous Substances). These are minimal indicators that some basic safety and environmental standards were considered. The absence of these marks is a major red flag.
The Real-World Consequences:
- Physical Damage: Poorly constructed batteries can swell, leak, or in extreme cases, catch fire or explode, destroying your camera and creating a safety hazard.
- “Fake Full” Syndrome: You charge the battery to 100%, but it dies at 30% on the display. This unpredictability is a professional’s nightmare.
- Camera Malfunctions: Unstable voltage can cause your JVC GR-AX10 to freeze, reset, or corrupt files on its dual SD cards—potentially ruining an entire day’s shoot.
Part 3: Brand Analysis & Recommendations – Who’s the Real Deal?
Based on industry performance and user feedback, here’s a breakdown of battery tiers for your JVC GR-AX10. Note that specific brand mentions are illustrative based on common market presence.
| Brand Tier | Typical Price Point | Best For | Key Considerations |
|---|---|---|---|
| Genuine JVC / OEM | $$$$ | The purist. Users who demand absolute reliability, full compatibility, and prioritize protecting their camera investment above all else. | Peak performance and safety. The benchmark for quality. Often the highest cost. |
| Premium Third-Party (e.g., Wasabi, Watson) | $$$ | The value-conscious pro. Users wanting 90-95% of OEM performance at a lower cost, often in multi-pack kits with chargers. | Excellent quality-to-price ratio. Reliable for most professional work. Verify model-specific compatibility. |
| Budget Third-Party / Generic | $ | The occasional user. Those who use their camera infrequently and need a backup for casual, non-critical use. | Compromise on longevity and safety. Use with caution. Never use as a primary battery for important shoots. |
Actionable Recommendations:
- For Pursuing Ultimate Stability: Choose Genuine JVC batteries. They are the only guaranteed match for your camera’s power management system.
- For Best Value & Reliability: A kit from a reputable Premium Third-Party brand like Wasabi Power or Watson is an excellent choice. You get two batteries and a charger for the price of one OEM battery.
- If Your Device is a Heavily-Used GR-AX10: Specially recommended is maintaining at least one genuine JVC battery as your primary, supplemented by premium third-party batteries as backups.
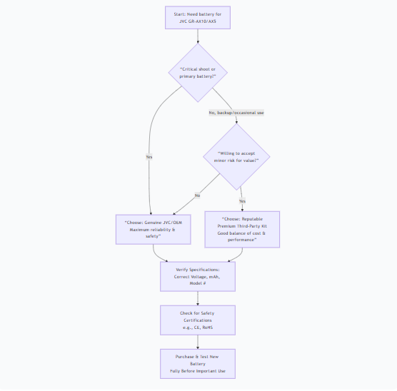
Part 4: The Final Checklist & Action Guide – Follow This, Don’t Go Wrong
Stop overthinking. Use this simple flowchart for your next purchase decision:

Your Immediate Action Steps:
- Check Your Current Battery: Note its model number, voltage (V), and capacity (mAh/Wh).
- Determine Your Need: Are you buying a primary workhorse battery or a backup?
- Set Your Budget: Align it with the recommendations above.
- Buy from Reputable Sellers: Avoid too-good-to-be-true deals on unknown websites.
- Test Thoroughly: Once received, fully charge and discharge the new battery in a safe setting while monitoring its performance and temperature before trusting it on a shoot.
Ready to power your next project with confidence? Share your own experiences or questions about keeping your JVC GR-AX10 powered in the comments below.