A Quick Guide Before We Start
If you’re here, your Okuma machine probably isn’t performing like it used to. Maybe you’re seeing strange alarms, losing critical program data, or dealing with unexplained shutdowns. Before you call for costly service, consider this: a small, often-overlooked component could be the root cause—your Okuma E5503-867-001 backup battery.
This isn’t just another “buy this” article. Think of it as your field guide. By the end, you’ll move from confused to confident. You’ll understand exactly what this battery does, how to spot when it’s failing, and—most importantly—how to choose a perfect, reliable replacement without falling for marketing traps or risking your machine’s safety. Let’s fix the problem, not just the symptom.

Part 1: The Foundation – What Are You Really Buying?
A battery replacement seems simple, right? You find one that fits and swap it. In reality, you’re not just buying a cell of chemicals; you’re purchasing continuity, stability, and protection for a massive investment.
The Okuma E5503-867-001 is a specialized 3.6V Lithium Thionyl Chloride (Li-SOCl2) battery with a 1600mAh capacity. Its primary job is to provide a steady, low-level “trickle” of power to your CNC control’s memory when the main power is off. It’s the guardian of your parameters, programs, and absolute position data. When this battery weakens, it’s like a lighthouse losing power—eventually, things will run aground, leading to data loss and machine faults.
Key Specifications Decoded (In Plain English)
Here’s what those technical terms mean for your workshop floor:
| Specification | Technical Jargon | What It Really Means For You |
|---|---|---|
| Voltage (V) | 3.6V | The electrical “pressure.” Must match perfectly. Too low = no power. Too high = can fry sensitive circuits. |
| Capacity (mAh) | 1600mAh (Milliamp-Hours) | The “fuel tank” size. 1600mAh means it can supply a small current for a very long time (often 2+ years). A larger number generally means longer life. |
| Chemistry | Lithium Thionyl Chloride | The “engine type.” Chosen for its incredibly long shelf life and stable voltage output until it’s nearly dead. It’s a marathon runner, not a sprinter. |
| Function | Memory Backup Battery | The device’s heartbeat monitor. It keeps the control system’s short-term memory alive, preventing a costly and time-consuming full system reboot and reprogramming. |
The Real Cost of a “Simple” Battery
To understand its value, let’s compare the scenario of using a genuine, high-quality replacement versus a cheap, no-name alternative.
| Aspect | With a Quality Okuma E5503-867-001 Replacement | With a Cheap, Unspecified Battery |
|---|---|---|
| Machine Uptime | Maximized. Predictable lifespan; planned, 10-minute changeovers. | At Risk. Unexpected failures lead to hours of unscheduled downtime during production. |
| Data Integrity | Protected. Stable voltage preserves parameters and programs flawlessly. | Compromised. Voltage fluctuations can corrupt memory, leading to “Number System” alarms and lost setups. |
| Safety Risk | Minimal. Built with quality cells and protection circuits. | High. Risk of leakage, overheating, or in extreme cases, rupture, which can damage the expensive control unit. |
| Total Cost | The Battery Price + Your Peace of Mind. | Battery Price + Downtime + Service Call + Potential Data/Component Loss. |
Part 2: The Minefield – Battery Pitfalls We’ve Already Stepped In
The online marketplace is full of traps for the unwary. Here are the critical mistakes to avoid, drawn from real-world service nightmares.
Red Flag #1: The Ghost Brand (No Name, No Certification)
Walk away from listings for a “1600mah Battery for Okuma” with no specific model number, brand, or visible safety certifications. These are the most dangerous.
- The Risk: These batteries often use bottom-tier cells with inconsistent quality. They may lack essential CE (European Conformity) or RoHS (Restriction of Hazardous Substances) certifications, meaning they haven’t been tested for safety or environmental standards.
- The Reality: A failing battery can leak corrosive electrolyte. In a control cabinet, this isn’t a simple cleanup; it can destroy circuit boards, turning a $100 battery replacement into a $3000 repair bill.
Red Flag #2: The Chemistry Imposter
Some sellers may offer a standard 3.6V Lithium-Ion battery as a replacement. This is a critical error.
- Why it Matters: Your Okuma system is designed for the steady, long-life discharge curve of a Lithium Thionyl Chloride battery. A Lithium-Ion battery has a different discharge profile and may not maintain the required voltage reliably over its entire lifespan, leading to premature data loss.
Red Flag #3: The “Too-Good-to-Be-True” Price
If the price is 70% lower than every other reputable seller, it’s not a bargain—it’s a warning.
- The Catch: Extreme cost-cutting means inferior materials. This can manifest as high self-discharge (the battery goes flat on the shelf), causing your new battery to fail within months.
Part 3: The Smart Choice – Who’s the Real Performer?
Forget the hype. Let’s look at three reliable sourcing paths, each suited for a different priority.
| Your Priority | Our Recommendation | Why It’s the Right Fit | What to Watch For |
|---|---|---|---|
| Absolute Reliability & OEM Assurance | Genuine Okuma OEM Battery | Perfect fit, guaranteed compatibility, and full OEM support. It’s the exact component your machine was built with. | Highest upfront cost. May have longer lead time than off-the-shelf options. |
| Best Balance of Quality & Value | Trusted Industrial Brands (e.g., Tadiran, Saft, Murata) | These are world-class battery manufacturers. A Tadiran TL-5901 (or equivalent) is often the exact cell inside the OEM housing. You get OEM-grade quality at a better price. | Ensure the seller specifies the exact brand and model. You’re buying the cell, not just a generic “replacement.” |
| Budget-Conscious & Immediate Need | High-Quality, Model-Specific Replacement from a Specialist | Reputable electronics or CNC parts suppliers assemble compatible batteries using brand-name cells. Good solution for getting running quickly without OEM cost. | Verify the seller’s reputation. Read reviews specifically about battery longevity. Ensure they list the cell brand used. |
The Verdict: For most users, the sweet spot is the Trusted Industrial Brand option. You circumvent the OEM premium but still get a component engineered for a 10+ year life in industrial applications.
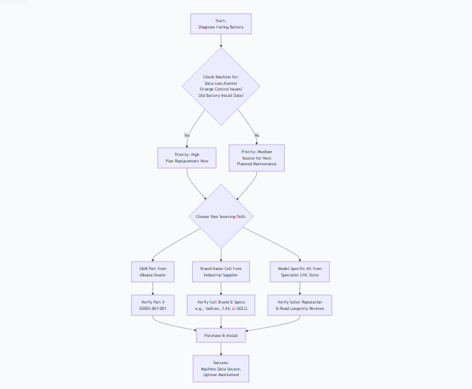
Part 4: Your Action Plan – Follow These Steps, Get Back to Work
Stop overthinking. Use this flowchart and checklist to make a bulletproof decision.

Your Pre-Purchase Checklist:
Before you click “Buy,” ensure the product listing clearly states:
- Exact Model: Okuma E5503-867-001 is specified.
- Correct Specifications: 3.6V, 1600mAh, Lithium Thionyl Chloride chemistry.
- Visible Certifications: Look for CE, RoHS marks in the product images.
- Brand Transparency: The battery brand (e.g., Tadiran) or the assembler’s reputation is stated.
- Warranty: The seller offers at least a 1-year warranty on the battery.
Final Tip: When you install the new battery, write the installation date on it with a permanent marker. This simple habit is the best way to track its age and plan the next replacement before it fails.